Propel Your Marketing with a 6 to 8-Week AI Proof of Concept
Kickstart your venture and align your team with a unified marketing vision.
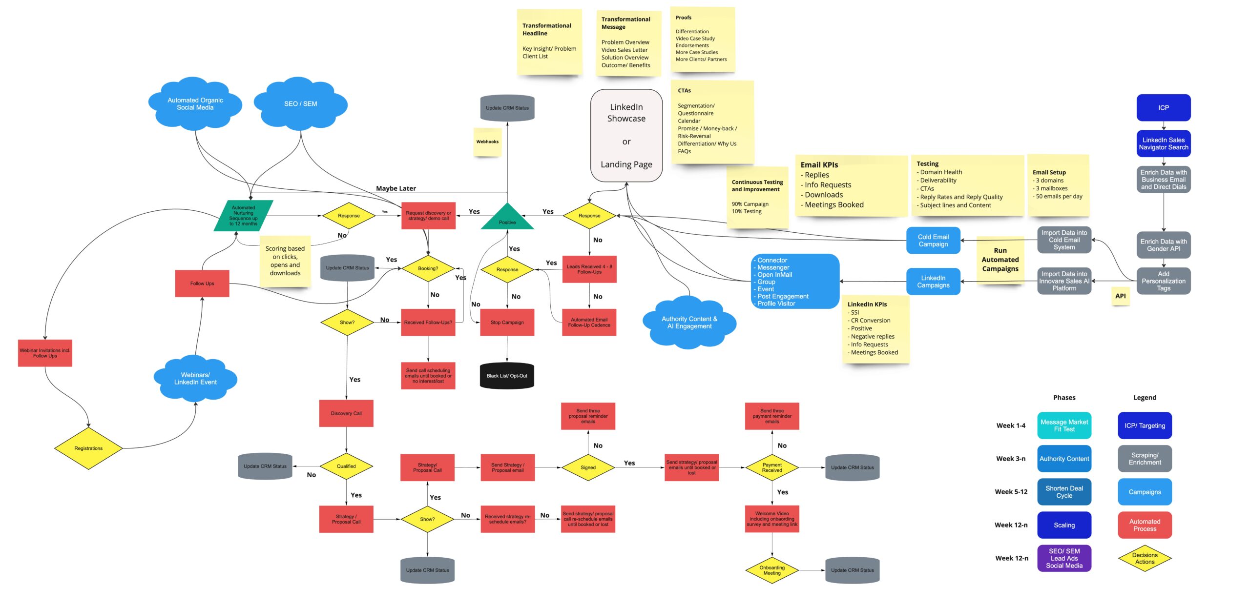
Whether you’re launching a new venture, rolling out a product, or entering new markets, an AI proof of concept (PoC) is essential for testing your message-market fit. Evaluate your audience, hooks, and offers to ensure AI and automation can deliver the desired results. Leverage our expertise to secure stakeholder buy-in and accelerate your marketing efforts with our AI-driven proof of concept services.

What is a Proof of Concept (PoC)?
A Proof of Concept (PoC) in AI and automation can take various forms, such as an automated marketing workflow, a chatbot prototype, or a functional AI model. Its primary goal is to demonstrate the viability and effectiveness of AI-powered strategies within your marketing framework.
Why Start with a PoC?
Starting with a PoC allows you to evaluate AI and automation capabilities before fully integrating them into your operations. It enables you to test audience engagement, messaging, and automation hooks while providing data-driven insights to align your team. Rather than waiting months to understand the effectiveness of AI strategies after full deployment, a PoC provides concrete data from realistic prototypes.
A PoC empowers you to learn, adapt, and align your team with empirical data before executing a full-scale AI-driven marketing strategy. It accelerates the timeline from concept validation to implementation, reducing months of work into a matter of weeks.

our approach
Why Choose InnovareAI for Your AI and Automation Proof of Concept?
- Speed: We move quickly to help you learn quickly. Our team facilitates rapid implementation and testing of AI strategies, enabling faster decision-making and iteration.
- Demonstrated Expertise: This isn’t our first rodeo. With numerous successful AI and automation projects, our seasoned team brings deep expertise to the table, helping you bring innovative concepts to life.
- Proven Methodologies: Our team specializes in validating AI and automation concepts efficiently. We use established methods and processes to collaboratively and swiftly deliver effective proofs of concept.
- Alignment Driven: We ensure alignment between key stakeholders and customers through our PoC process. Our approach guarantees that everyone is aligned and focused on achieving your strategic goals.
We understand that users and stakeholders need something tangible and realistic to provide meaningful feedback. Our team helps you prove your concept, gain alignment, and move forward confidently before full-scale implementation.

Our Process and Deliverables
We begin with an onboarding meeting, where our teams come together to discuss your customer pain points, product benefits, and how they solve these challenges. This collaborative session helps us understand your marketing objectives and challenges. By the end of the meeting, we identify the most effective deliverables to align your team, whether it’s a messaging market roadmap or a functional AI prototype.
What’s Included:
1/3
Message Market Fit Strategy Development
We work with you to craft a strategy that aligns your messaging with market demands and customer needs, ensuring clarity and resonance with your target audience.
2/3
Sub-Market Selection and Testing
Identify and choose sub-markets to effectively test your messaging. This includes testing various hooks and calls to action to see which elements drive the best engagement.
3/3
Target Audience Validation Results
To validate the message market fit, we facilitate real-time testing to understand audience responses. We send out various automated messages to different sub-markets and test multiple calls to action.
Deliverables May Include:
- POC Message Market Map: A comprehensive map that outlines the target market and messaging strategies.
- Messaging Content: Includes text, images, and videos tailored for your campaign.
- Contact Data of Decision-Makers: Access to valuable contact information for key decision-makers in your target market.
- Prototypes of Automation Systems: Demonstrations of automated systems tailored to your marketing needs.
- Validation Testing and Data: Insights and data gathered from testing to validate the effectiveness of the strategy.
proof of concept types
Technical Feasibility or Workflow Prototyping
A proof of concept can serve various purposes, from assessing technical feasibility to developing workflow prototypes:
- Technical AI Feasibility: This approach evaluates the technical viability of implementing AI solutions, addressing the question, “Can this work effectively?” It helps identify potential challenges early on, reducing risks and avoiding setbacks.
- Workflow Prototype: This type of proof of concept focuses on a specific marketing function or process, providing a prototype that stakeholders can interact with to gain valuable feedback and insights.
At InnovareAI, our team leverages a wide range of expertise to guide you through this process, customizing the proof of concept to fit your unique needs and setting the stage for a seamless and successful AI implementation.